欢迎您访问山东鼎锋门业网站!
企业简介
|
联系我们
|
微信扫一扫
网站地图
|
|
山东鼎锋门业
以专业严谨的态度打造行业品牌
业务洽谈电话:
0534-5651787
网站首页
走进鼎锋
企业简介
企业文化
基地实景
企业荣誉
企业视频
检测报告
型材门系列
型材自动门系列
紧急逃生门系列
肯德基门系列
旋转门
地弹门系列
垭口套系列
防汛挡水板系列
防汛挡水板
防洪墙
工程案例
工程实拍
客户反馈
品牌资讯
企业动态
行业资讯
技术文章
常见问题
媒体报道
产品及解决方案
防洪防汛设计方案
自动门设计方案
商务门连接方式
肯德基门设计方案
垭口套安装解决方案
鼎锋服务
服务说明
售后说明
安装维护
门机配件
联系鼎锋
联系方式
关键词搜索:
自动型材门
防汛挡水板
紧急逃生门
肯德基门
鼎锋门业
当前位置:
网站首页>
走进鼎锋
>
检测报告
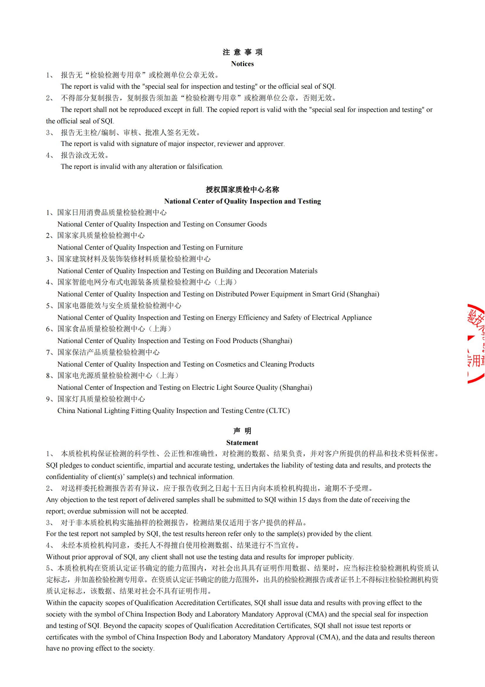
自动平滑门检测报告
所属分类
:检测报告
生产基地
:中国·山东
供应公司
: 山东鼎锋门业有限公司
服务模式
:根据客户需求可直接定制
订购电话
:18653114057
上一篇:
自动单元门检测报告
下一篇:
没有了
快速导航
企业简介
企业文化
基地实景
企业荣誉
企业视频
检测报告
工程案例
欧洲家用防汛挡水板
欧洲商铺防汛挡水板
欧洲商店防汛挡水板
欧洲家庭出入口防汛挡水板
产品说明
立即订购
图片名称:自动平滑门检测报告
图片来源:http://www.sddingfeng.com/
作者:山东鼎锋门业
浏览次数:
推荐资讯
/ Recommended news
你了解紧急逃生门吗?
紧急逃生门是建筑物中非常重要的设备之一,它主要是用来在紧急情况下为人们提供安全的逃生通道。当火灾、地震、气体泄漏等突发事......
TIME:2023-05-26
四方面告诉你防汛挡水板的选购
防汛挡水板材质该如何选择?
应急逃生门应符合哪些条件?自动...
紧急疏散门适用范围和应注意的问...
世界霸王级boss冰雹有多大?...
防汛挡水板与防汛沙袋比较有哪些...
专家教您选择型材自动门快来瞅瞅...
你了解紧急逃生门吗?
防汛挡水板附件有多重要?
我们该如何解决型材自动门常出现...